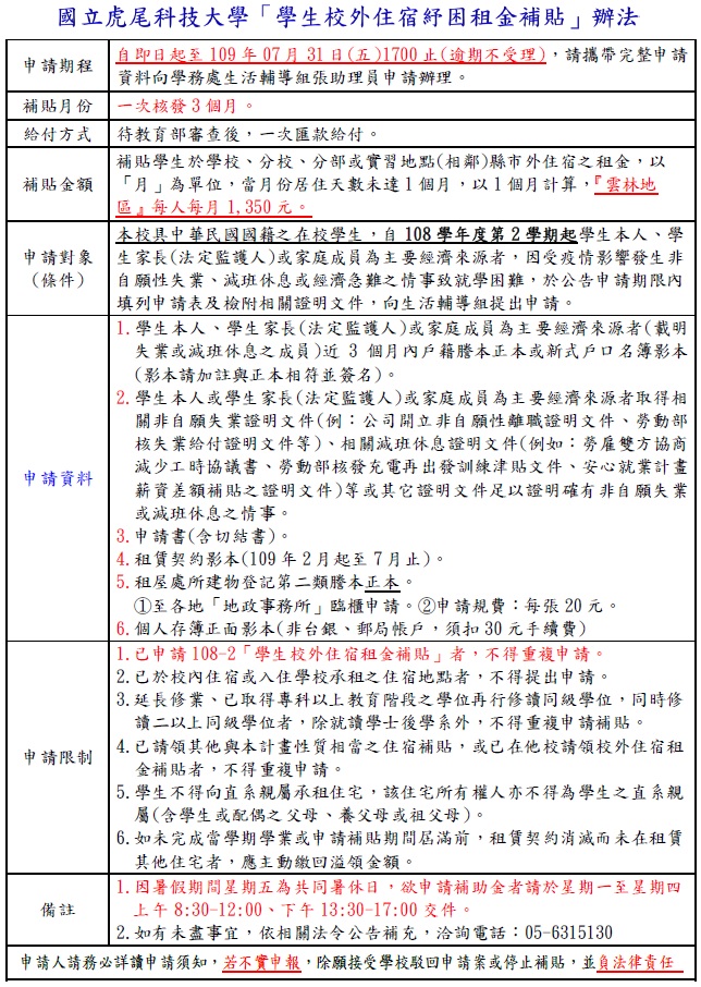
教育部為協助各大專校院學生因應嚴重特殊傳染性肺炎衝擊影響之學生,特律定(校外住宿「紓困」租金補貼)辦法(如圖)
申請對象/條件
凡具中華民國國籍之在校學生,自108學年度第2學期起學生本人、學生家長(法定監護人)或家庭成員為主要經濟來源者,因受疫情影響發生非自願性失業、減班休息或經濟急難之情事致就學困難,於公告申請期限內填列申請表及檢附相關證明文件,向生活輔導組提出申請(如附件1-3)。

教育部為協助各大專校院學生因應嚴重特殊傳染性肺炎衝擊影響之學生,特律定(校外住宿「紓困」租金補貼)辦法(如圖)
申請對象/條件
凡具中華民國國籍之在校學生,自108學年度第2學期起學生本人、學生家長(法定監護人)或家庭成員為主要經濟來源者,因受疫情影響發生非自願性失業、減班休息或經濟急難之情事致就學困難,於公告申請期限內填列申請表及檢附相關證明文件,向生活輔導組提出申請(如附件1-3)。

Copyright © 2017 版權所有 國立虎尾科技大學 學生事務處
Designed by des13.com 鼎益盛數位行銷