學生社團活動因應COVID-19警戒提升至第二級相關限制措施公告
公告日期:110/05/11
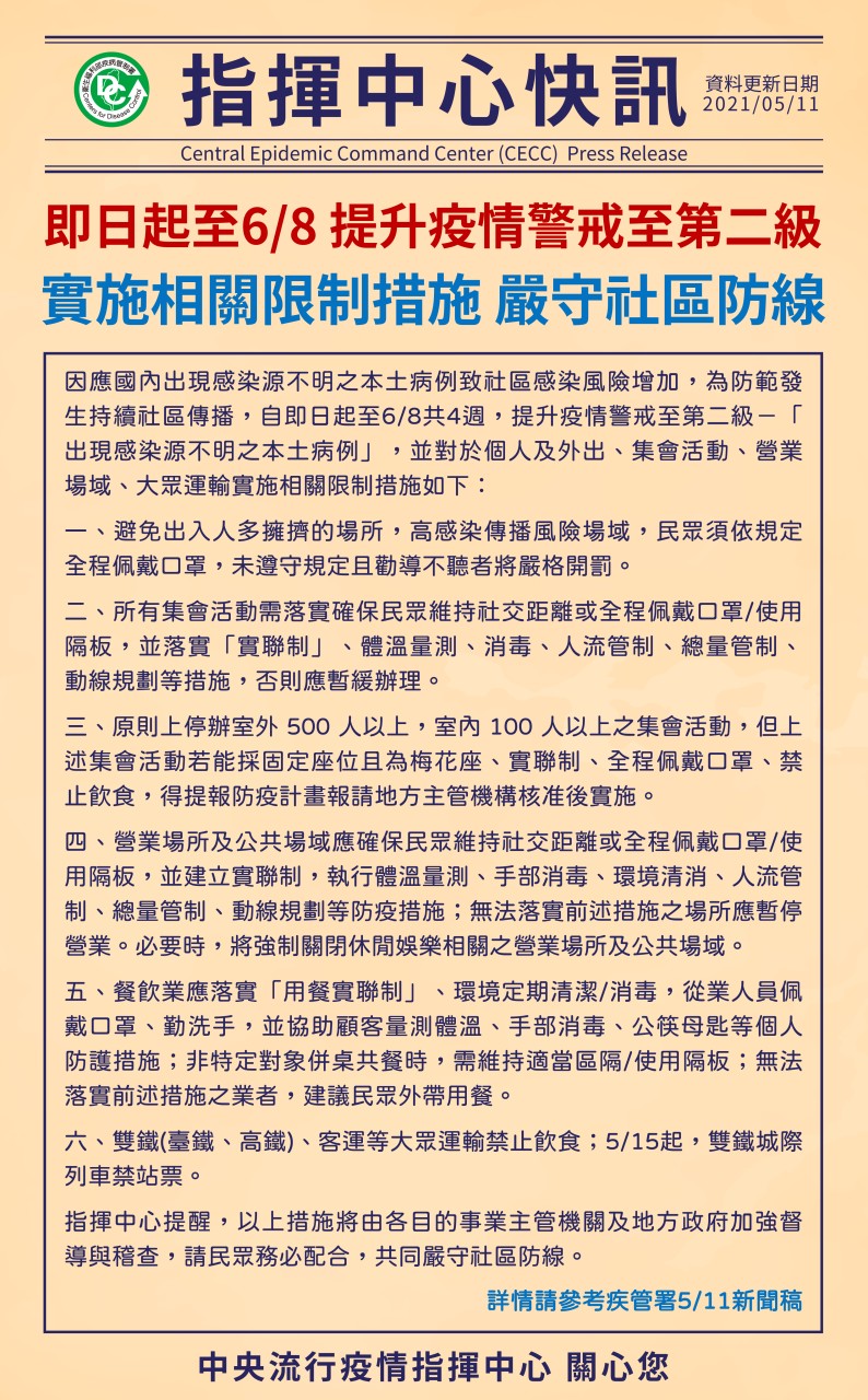
中央流行疫情指揮中心今(11)日公告,因應國內出現感染源不明之本土病例致社區感染風險增加,為防範發生持續社區傳播,自即日起至110/06/08,提升疫情警戒至第二級-「出現感染源不明之本土病例」。
國立虎尾科技大學社團活動相關限制措施如下:
- 即日起至110/06/08,『跨校活動』、『校外聚餐』、『校內、外有與民眾群聚之活動』,原則上不得辦理。如原先活動申請已通過者,請重新檢視或調整活動內容,否則建議延期或取消。已核可的活動仍須補交更新版之風險評估表。檔名:國立虎尾科技大學學生社團活動COVID-19風險評估表。
- 各社團評估辦理之相關活動,倘仍認為活動有必要性,請在「實聯制」(姓名、聯絡電話)並能落實所有防疫措施的前提下,請於活動申請時一併檢送風險評估表及防疫配套規劃,例如:人員、場地管控配置圖及活動進行時之相關安全措施;另建議規劃必備「酒精噴劑」防疫品(可至課外組借用酒精或次氯酸水)。以上需依據社團規劃之內容自行於企畫書內詳細敘明。
- 活動經核定可辦理者,請務必依據防疫配套規劃進行活動。惟仍須配合中央流行疫情指揮中心及本校公告之相關規定。
- 近期疫情較為嚴峻,請各社團務必隨時注意疫情更新情形,在綜合評估勞力及金錢成本後,建立風險控管措施。(如:設立停損時間點,時間點後如無確切消息逕自停辦並處理退費事宜)
國立虎尾科技大學社團活動防疫注意事項:
- 社團集社及活動時,請使用防疫期間之活動簽到表,務必確實做好人員資料掌握,以利防疫資料追蹤。
- 社團集社及活動時,請盡量減少密閉空間的活動,務必保持教室空間之通風;如有身體不適或發燒者,宜在家休息或就醫,避免參與群聚活動。
- 學生活動中心及職能大樓廁所,本組已備有肥皂,防疫勤洗手病毒都不見。如肥皂快用盡,請吿知場館管理員,以利將備品補上。
- 所有集會活動需落實確保維持社交距離或全程佩戴口罩/使用隔板,並落實「實聯制」、體溫量測、消毒、人流管制、總量管制、動線規劃等措施,否則應暫緩辦理。
- 社團集社及活動,相關注意事項請參酌並配合中央流行疫情指揮中心及本校相關規定。
